登录
注册
中国政府网
新疆政府网
首 页
新闻中心
政府信息公开
政务服务
政民互动
魅力焉耆
数据
专题专栏
当前位置:
首页
/
新闻中心
/
公示公告
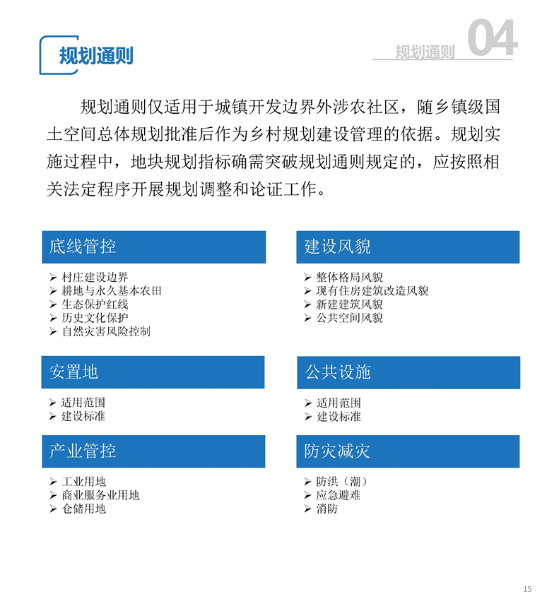
焉耆县包尓海乡国土空间总体规划(2021-2035年)草案公示
发布日期:2025-11-03 12:55
来源:焉耆县包尓海乡
打印
字体:【
大
中
小
】
微博
微信
关联稿件: